Skocz do zawartości

Nasza strona utrzymywana jest wyłącznie z reklam. Dlatego prosimy o wyłącznie AdBlocka w przeglądarce podczas korzystania z witryny https://megane.com.pl

Sklep z częściami do Renault - sprawdź iParts.pl

(MANUAL) Wymiana zegarów w ph I na ph II


Rekomendowane odpowiedzi

Nie rozumiem pytania, licznik od PHI do jakiej instalacji?

Jeśli do PH1, to nic nie musisz zmieniać. W instalacji od PHI jak odepniesz wtyczkę, to znajdziesz na niej numery pinów, przynajmniej u mnie były. Tylko kiepsko je widać na tej przeźroczystej.

Odnośnik do komentarza
Udostępnij na innych stronach

Po kolei są ułożone :mrgreen:

A tak serio, to nie pamiętam, odepniesz wtyczkę i zobaczysz, tylko przekładaj po jednej żebyś kolorów nie pomotał (tak jak ja), bo później trzeba zapoznać się z francuskimi nazwami kolorów.

Odnośnik do komentarza
Udostępnij na innych stronach

Na szczęście kostki są ustawione wg rozpiski, więc spoko.

Przy okazji spytam, bo mam okazje kupić takie niebieskie zegary do ph1. One były montowane chyba tylko do 97 r. Czy one są jakieś gorsze od tych czarnych? Dlaczego od nich odeszli? Ktoś wie?

Odnośnik do komentarza
Udostępnij na innych stronach

  • 2 tygodnie później...

Nowy wita wszystkich forumowiczów. :mrgreen:

Posiadam Megane I ph I 2.0 automat. Typ skrzyni daje możliwość użytkowania funkcji D3.

(mam właśnie taki licznik jaki pokazywał kbarann )

Tutaj moje pytanie najlepiej do DAREN czy w liczniku phII jest dostępna ta kontrolka i które to piny bo na rozpisce pinów nie bardzo wiem który to.

 

Pozdrawiam

Odnośnik do komentarza
Udostępnij na innych stronach

  • 2 tygodnie później...

Wracając do zawyżania wskazań obrotomierza w dieslu, znalazłem coś takiego:

http://www.nestor-electronic.pl/forum/viewtopic.php?t=557

Więcej tu:

http://www.nestor-electronic.pl/forum/view...b5106440c5e7bda

Ogólnie niezłe forum, może ktoś tam będzie potrafił pomóc z tym obrotomierzem.

Odnośnik do komentarza
Udostępnij na innych stronach

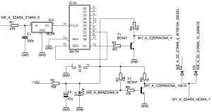
Znalazłem w końcu trochę czasu i zamontowałem wreszcie komputer w swojej megane silnik F9Q734. Na rysunku przedstawiam schemat modyfikacji. Diody D2 i D3 służą do zmostkowania sygnału kontroli wtrysku i świec żarowych, dzięki nim zaświeci się kontrolka dla aktywności którego kolwiek z tych sygnałów. Tranzystor T2 i 3 rezystory towarzyszące to inwerter dla sygnału ABS. Mogłem poknocić coś z wartościami rezystorów bo niestety rysowałem z pamięci, a pamięć to ja mam dobrą tylko że krótką.

Reszta elementów jest do dzielnik impulsów dzięki któremu obrotomierz pokazuje tak jak należy. Elementy R1, C1 tworzą filtr dolnoprzepustowy w celu eliminację zakłóceń. Bez nich wskazówka często skakała. Stopień podziału ustawia się łączyć wyprowadzenie RES, z dowolnym wyjściem Q0-Q9. U mnie połączenie jak na schemacie działa najlepiej.

Zrobiłem już na tym z 1.5k km i jedyne co zauważyłem, to denerwujące drganie wskazówki przez pewien czas przy zimnym silniku (wskazówka wacha się od 1000 do 1500). Jest to spowodowane jakimiś zakłóceniami, pewnie jakiś podgrzewacz czy coś. W cieplejsze dni nie miałem z tym problemu. Jakbym miał dostęp do oscyloskopu to może bym zobaczył co to jest i jak się z tym uporać. Po tych modyfikacjach komputer działa jak należy <ok>

Schemat zaczerpnąłem z forum vwgolfa i dostosowałem do renatki.

post-17103-1255362296_thumb.png

Odnośnik do komentarza
Udostępnij na innych stronach

Dariusz Babacz, do automatu w ph2 jest inny licznik z kontrolkami w polu obrotomierza...

gres dzięki za info - postanowiłem jednak znaleźć licznik jak na fotce na dole, bo z przeróbką licznika na ph II byłoby sporo roboty ze względu na dodatkowy wyświetlacz do automatu.(zasięgałem wiedzy u znajomka z Renault i elektryków - po prostu uziemiłbym auto na jakiś czas, a muszę ganiać codziennie <ok> )

Odpuszczam wyświetlanie położenia dźwigni zmiany biegów na korzyść info z kompa i spróbuję prostszego rozwiązania jak na zdjęciu.

Mam jednocześnie ogromną prośbą - jeżeli ktoś z szanownych forumowiczów trafi na "szrocie" lub na jakiejkolwiek aukcji taki licznik JEAGER'a z kompem do megi I ph I bardzo proszę o link, telefon do osoby lub jakikolwiek kontakt na mojego e-maila z profilu.

Szukam takiego licznika na Allegro i znanych szrotach renault i nic :-(.

Dziękuję za wszelakie info i e-mali'e.

 

Pozdrawiam Darek

post-19859-1255539070_thumb.jpg

Odnośnik do komentarza
Udostępnij na innych stronach

Dariusz Babacz, Spoko, trochę cierpliwości, znajdzie się. Ja szybko taki namierzyłem, tylko, że z "niebieskimi" tarczami za 120 zł. Jeśli się nie myle, to możesz założyć też sagema, wtyczki takie same (jak sie mylę, niech ktoś mnie poprawi)

obenie tylko taki znalazłem http://www.allegro.pl/item777668528_liczni...6_75938_km.html

Odnośnik do komentarza
Udostępnij na innych stronach

u mnie sagem innaczej stan paliwka wskazywał,bo założyłem akurat raz taki na próbę,niewiem od czego to zależy .Jak ktoś chce to tanio odsprzedam tarcze z niebieskim podświetleniem,ale to już na PW.

Odnośnik do komentarza
Udostępnij na innych stronach

Dariusz Babacz, Spoko, trochę cierpliwości, znajdzie się....

obenie tylko taki znalazłem http://www.allegro.pl/item777668528_liczni...6_75938_km.html

 

Już mi serdunio zapikało - ale ten licznik niestety ma przebieg km w analogu. Słabo byłoby się przesiadać na analog, a po za tym nie miałbym wskazań poziomu oleju silnikowego.

Odnośnik do komentarza
Udostępnij na innych stronach

krzemyk Ja w miejsce IC2 dałbym transoptor. Na wyjściu transoptora przydałby się może jakiś układ całkujący i przerzutnik Schmitta. Taki prosty układ do elimiancji drgań styków powinien odfiltrować trochę zakłóceń.

Odnośnik do komentarza
Udostępnij na innych stronach

Dołącz do dyskusji

Możesz dodać zawartość już teraz a zarejestrować się później. Jeśli posiadasz już konto, zaloguj się aby dodać zawartość za jego pomocą.

Gość
Dodaj odpowiedź do tematu...

×   Wklejono zawartość z formatowaniem.   Usuń formatowanie

  Dozwolonych jest tylko 75 emoji.

×   Odnośnik został automatycznie osadzony.   Przywróć wyświetlanie jako odnośnik

×   Przywrócono poprzednią zawartość.   Wyczyść edytor

×   Nie możesz bezpośrednio wkleić grafiki. Dodaj lub załącz grafiki z adresu URL.

  • Videos

  • Ogłoszenia

  • Polecana zawartość

    • Renault 5 E-Tech Electric: Start sprzedaży wersji Roland-Garros – hołd dla sportowej elegancji
      Renault 5 E-Tech Electric: Start sprzedaży wersji Roland-Garros – hołd dla sportowej elegancji
       
      Renault oficjalnie rozpoczęło sprzedaż nowej, ekskluzywnej wersji specjalnej modelu Renault 5 E-Tech Electric Roland Garros. To unikalne połączenie elegancji i sportowego charakteru, które oddaje ducha legendarnego turnieju tenisowego i francuskiego stylu. Ceny startują od 157 900 zł, a model kwalifikuje się do rządowych dopłat w ramach programu NaszEauto, co dodatkowo zwiększa jego atrakcyjność na rynku.
      • 0 odpowiedzi
    • Renault Megane GrandCoupe z silnikiem wysokoprężnym 1.5 dCi
      Renault Megane GrandCoupe z silnikiem wysokoprężnym 1.5 dCi – nowa opcja dla oszczędnych kierowców
      Renault Polska ogłasza rozszerzenie oferty modelu Megane GrandCoupe o wariant z silnikiem wysokoprężnym 1.5 dCi o mocy 115 KM. Nowa wersja trafi do salonów już w marcu 2025 roku, oferując ekonomiczne spalanie i wydłużony zasięg na jednym baku. Ceny startują od 113 900 zł za wersję evolution oraz 117 400 zł za wersję techno z 7-biegową, automatyczną skrzynią EDC.
      Oszczędność paliwa i większy zasięg
      Nowy wariant Megane GrandCoupe będzie napędzany sprawdzoną jednostką 1.5 dCi, znaną z innych modeli marki. Silnik generuje 115 KM, a średnie zużycie paliwa wynosi 4,6-4,7 l/100 km, co oznacza, że jest o około litr oszczędniejszy od wersji benzynowej. Dzięki zbiornikowi paliwa o pojemności 50 litrów, samochód może przejechać nawet 1060 km na jednym tankowaniu. Niższa emisja CO₂ (120-124 g/km) czyni go także bardziej ekologicznym wyborem.
      Nowa wersja silnikowa będzie atrakcyjną propozycją zarówno dla kierowców pokonujących długie trasy, jak i dla klientów flotowych, którzy cenią sobie niskie koszty eksploatacji.
      Bogate wyposażenie w standardzie
      Megane GrandCoupe 1.5 dCi dostępne będzie w dwóch wariantach wyposażeniowych:
       
      Evolution (113 900 zł) – w standardzie oferuje m.in.:
      Systemy wspomagania kierowcy: ostrzeżenie o nadmiernej prędkości, kontrola bezpiecznej odległości, aktywne hamowanie AEBS, asystent pasa ruchu. Dwustrefową klimatyzację automatyczną. 7-calowy ekran TFT w zestawie wskaźników. System multimedialny Easy Link 7" (DAB, Bluetooth®, 2 x USB/jack, 2 x USB dla pasażerów tylnych siedzeń). Bezprzewodową replikację ekranu smartfona.
        Techno (117 400 zł) – oprócz wyposażenia evolution dodatkowo oferuje:
      System multi-sense, który pozwala na personalizację ustawień jazdy. Kartę Renault Hands Free z funkcją powitalną. Światła przednie Full LED „Pure Vision”. 17-calowe aluminiowe felgi. Klasyczna elegancja i praktyczność
      Megane GrandCoupe czwartej generacji to stylowy sedan o długości 4,63 m, oferujący przestronne wnętrze oraz dużą pojemność bagażnika – 503 litry (po złożeniu tylnych siedzeń – 987 litrów). Charakterystyczna linia nadwozia i elegancki design sprawiają, że samochód wyróżnia się na tle konkurencji.
      Pełna oferta Megane GrandCoupe
      Obok nowej wersji wysokoprężnej, Renault oferuje Megane GrandCoupe również z silnikiem benzynowym, spełniającym najnowsze normy GSR2 (General Safety Regulation 2):
      TCe 140 w wersji Evolution – od 101 900 zł. TCe 140 EDC Techno – od 111 400 zł. Nowa opcja 1.5 dCi uzupełnia gamę silnikową, dając klientom wybór między dynamiczną benzyną a oszczędnym dieslem.
       
      Źródło: Renault
       
        
       
       
       
      • 0 odpowiedzi
    • Renault otwiera pierwsze Renew Factory w Polsce
      Grupa Renault, we współpracy z KrubaGroup, inauguruje pierwsze Renew Factory w Polsce – zakład dedykowany renowacji samochodów używanych marki Renault, Dacia oraz innych producentów.
      • 1 odpowiedź
    • Ciśnienie na turbinie poniżej 2000rpm. Ile powinno wynosić? K9K636
      Pytanie jak w tytule. Ile powinno wynosić prawidłowe ciśnienie na turbinie poniżej dwóch tysięcy obrotów? Ostatnio mam wrażenie ,że nasz Scenic robił się strasznie ospały. Przerdzewiał wydech na samej przepustnicy, i wypiął się kompletnie.Żona jeździła tak z dwa tygodnie,wylapałem to dopiero kiedy wziąłem auto do pracy i na autostradzie nastąpiło wypalanie FAP (pełen przelot ).Od tamtej pory auto na jedynce nie jechało w ogole. Założylismy nowy wydech,jednak auto nadal było mułowate. Dopiero dziś zrobiłem adaptacje przepustnicy wydechu i jest jakby lepiej,ale nadal nie do konća . Auto pompuje około bar w przedziale 1600-1800/900,turbina rozkręca sie dopiero przy 2000-2100 obrotów na zadane 1.55 i scenic rusza żwawo do przodu. 
       
      Zastanawiam się czy ten wydech coś za sobą pociągnał,czy wystarczyło tylko zaadaptować inną przepustnice ,czy może jeszcze to fakt że pojeździlismy 2.0dci 150 i tylko się nam wydaję i było tak zawsze (laguna przyspiesza dość agresywnie w porównaniu do scenica). Wartości EGR i przepływomierza plynnie zmieniają się w trakcie obciązenia,auto nie ma żadnych błędów. 
      • 23 odpowiedzi
    • Nawiew tylnej kanapy - Megane 3
      Witam, planuje zakup Megane 3 Grandtour. Przegladajac ogloszenia nie widze aby jaka kolwiek miala nawiew na tylnia kanape. Pytanie czy jesrt to do zrobienia ? Może części z laguny 3 beda pasować ? Robił, ktoś cos podobnego ? Wymysliłem sobie kupno M3 1.5 dCi 110km, do tego chciałbym na start zrobić chip zeby podniesc moment  obrotowy i zyskać pare km. Później  chciałbym wrzucić jeszcze radio 2din z możliwością podpięcia kamery cofania i gniazdo zapalniczki lub usb do ladowania dla pasazera z tylu. Aczkolwiek najbardziej mnie nurtuje czy jest opcja na ten nawiew do tylu dla pasażerów. Jeżeli to pomocne... jestem gotow zrezygnować z tego joysticka jesli takowa wersja jaka kupie bedzie go posiadać. jezeli bedzie trzeba zmienić caly ten tunel . Dla mnie jest elementem zbędnym. W tym miejscu bardziej pasowałby jakis schowek z zasuwana roletka, albo poprostu miejsce na kubek. 
       
      Jesli był taki temat poruszany to podlinkujcie. Nie znalazlem nic co by zaspokoiło moje pytania. Widziałem wątek o M4 ale te auta chyba troszeczke sie różnią ? 
       

      REGULAMIN Forum się kłania pkt 5.6  - Prezes
       
       
        • Like
      • 25 odpowiedzi
×
×
  • Dodaj nową pozycję...

Nasza strona utrzymywana jest wyłącznie z reklam. Dlatego prosimy o wyłącznie AdBlocka w przeglądarce podczas korzystania z witryny https://megane.com.pl .

Tak, AdBlock został przeze mnie wyłączony!